You may use products from Ravpower, TaoTronics, and VAVA. But do you know the company behind these brands? It is Sunvalley Group.
This post will briefly introduce Sunvalley’s digital marketing. You can compare Sunvalley with Anker. Both of them sell chargers, power banks, projectors, and earphones on Amazon and their official websites., but Anker is more popular.
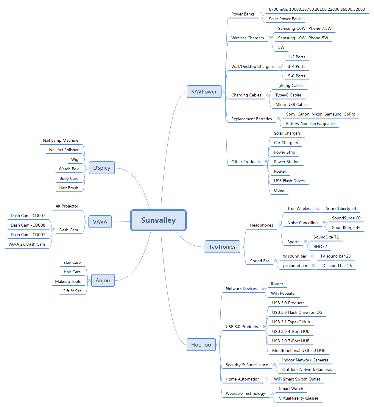
Sunvalley Group (泽宝)
Founded in 2007, the Sunvalley Group has grown to become a Brand Owner that is currently home to six international consumer brands: RAVPower, VAVA, TaoTronics, Anjou, Sable, and HooToo.

You can find that some official websites do not work now.
They use Shopify as their e-commerce platform and RAVPower, TaoTronic, and VAVA share a similar theme.
Below are their products recorded last year and this year (2020).
Easy to find big changes in product categories and websites.
Social Media Marketing
It seems that 3 brands that still work do not perform well on social networks. It is partly because of the product category (tech, charger, earphone) and partly because of brand management and marketing activities.
| Followers | RAVPower | TaoTronics | VAVA |
| 157,199 | 90,151 | 77,953 | |
| 28.5K | 28.8K | 16.2K | |
| Youtube | 2.8K | 827 | 260 |
| 35K | 34K | 24K |
They also uses Amazon Live to engage with the audience.

They also take advantage of Facebook groups and use daily coupons to attract fans.

They have blogs built with WordPress instead of using Shopify’s.
https://blog.ravpower.com/ is not good for SEO.
Affiliate Marketing
Sunvalley also uses affiliate programs on ShareASale to promote its products.

The commission is not high while EPC and Power Rank look good.

For student program, RAVPower works with Student Beans to offer a 15% OFF discount.
Besides affiliate programs, they also have influence programs. Influencer marketing is often used for Amazon sellers to drive traffic.
- https://www.ravpower.com/pages/influencers
- https://www.ravpower.com/pages/apply-for-samples
- https://www.taotronics.com/pages/influencers
- https://www.vava.com/pages/influencers
PR
VAVA uses PRNewswire to distribute its press release and some big news websites for e-commerce content.

Campaign Case Study
RAVPower uses #mobilephotoravpower on Instagram and offer $20 Amazon gift card to create buzz and UGC.


This is a popular post that enjoys 55K likes while daily posts only get about 100 likes.
RAVPower also offers giveaway for holidays like Mother’s Day, Father’s Day.

Conclusion
Hope the Ravpower Case Study can be helpful for small business with a limited budget. For Amazon sellers, it is a question on how to gauge the power of social media and influencer marketing and deal sites to drive traffic when Amazon PPC is becoming more and more competitive.

