This is a study note of 行銷典範轉移: 變動中的消費世界 from NTU Coursera.
营销本质及典范转移 主要介绍营销的基本概念与原理, 讨论营销驱动及驱动市场和营销典范在过去几十年来的移转,以及当前互联网兴起的变动环境下,改变消费市场的五种力量。
营销策略 主要介绍营销策略中,如何进行市场区隔、目标市场选择以及市场定位。涵盖市场区隔,平手点与差异点,市场定位,新力量对营销策略的影响等。
品牌及品牌价值 介绍与品牌有关的概念,以及当前的消费世界是如何影响品牌的。包括如何进行“品牌化”、品牌的元素、品牌如何承载意义、品牌价值的计算、品牌的典范移转,以及变动世界对品牌的影响因素。
顾客关系管理 讨论顾客关系管理的有关内容以及变动世界是如何使得当前的顾客关系管理变得复杂。涵盖顾客资产、顾客保留与获取、以及如何提高顾客满意度、数据库营销的挑战、粉丝经济与顾客价值创造、未来的顾客面貌以及变动世界的力量如何影响顾客关系管理的实施。
一、行销本质及典范转移
1.行销是什么?–创造、沟通、传递价值
1.1定义
行销是为了创造、沟通与传送价值及管理客户关系,以利于组织及所有利益关系人,所设计的活动、机构与流程。————美国行销协会。
Marketing deals with identifying and meeting human and social needs. It is essentially about to meet needs profitably.
案例 (价值)
- Coca cola诉求“欢乐时刻,少不了可口可乐”。它定义自己是“带来欢乐的公司”,而非“卖糖水的公司”。
- 麦当劳 定义自己是“给孩子开心的场所”
- 星巴克定义自己是“都市中的绿洲”, 咖啡不只是饮料,更是“享受悠闲氛围”的工具。
- Swatch 1983年重新定义手表为流行饰品。
- 苹果 没有把自己局限在电脑产品,所有心里都投在“改善消费者体验”上,它可以卖风格、卖简单、卖内容、卖软件。
他们都聚焦在产品背后的价值。
行销短视症 (mypoia)
以过于狭隘的眼光看待自己所处的产业,忽略潜在替代品的威胁。 以过去的经验,对消费者行为的错误假设。
1.2行销核心概念
-市场—需求—产品、服务体验等—创造价值满意程度—市场交易客户管关系-

1.3企业经营导向
- Production:主张顾客比较偏好便宜、容易得到的产品
- Product: 主张顾客偏好产品品质感、效能高的产品
- Selling: 主张在一般情况下顾客的购买意愿不高,因此公司应该积极推销
- Marketing主张先洞察顾客需求,再发展产品或服务
- Social Marketing Concept:主张不只满足顾客需求,也要顾及其他利害关系人需求

1.4 行销典范转移
- Marketing 1.0 以产品为核心
- Marketing 2.0 以消费者为导向
- Marketing 3.0 追求价值
1.5 新五力
- 摩尔定律
- 卖卡菲定律 (network externality)
- 科斯定理 (交易成本)
- 鱼缸现象 (高透明度)
- 鸟、鱼群现象

二、行销策略
1.STP: Segmentation-Targeting-Positioning
市场: 细分化、个性化、情景化
Demographic, Geographic, Psychographic, Behavioral segmentation
定义目标市场变数:purpose, purse, personality
Segmentation criteria: Differentiable, Measurable, Accessible, Actionable. Substantial

2. 品牌定位 Positioning
目标市场——价值主张
三.品牌及品牌價值
1.品牌是什么?
品牌是一组可以用来辨识一个产品或服务的制造者或销售者,并能用来与其竞争者产生差异化的元素。——美国行销协会。
2.开发产品建立品牌
2.1 怎么选择品牌元素
好记、有意义、讨喜、易转化/翻译的、具调试性的、可被保护的
2.2 品牌扮演的角色

3.品牌化(branding)
赋予产品、服务意义。品牌化的重点是通过品牌创造差异化。
4.消费者与品牌互动的四个层面
Experiential, Cognitive, Affective, Symbolic

5.品牌共鸣模型 (brand resonance model)

6.衡量品牌价值
Customer-based brand equity can be defined as the differential effect that brand knowledge has on consumer response towards the marketing of the brand. —-Keller

7.行销典范转移
- Age of Identity
- Age of Value
- Age of Experience
- Age of You
8.用户分享、搜索及参与

四、顾客关系管理
1.定义
透过耕耘顾客关系,以提高顾客忠诚度,并极大化顾客价值。管理个别顾客资料、以及管理每一个“顾客接触点”的流程。将顾客予以分类,对不同顾客群量身打造产品/服务。
顾客关系管理的两大活动
- Customer Acquisition (new customer)
- Customer Retention (existing customer)
Customer Lifetime Value (CLV)

2. Attract-Convert-Close-Delight

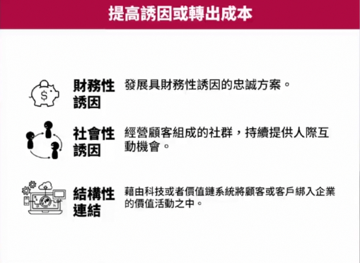
3.维护顾客关系

4.顾客忠诚度

5.Database Marketing
5.1定义

5.2用户分类
5.3挑战

6.价值共创
6.1定义
6.2条件











































